俄罗斯医疗器械注册技术测试要求和程序
俄罗斯医疗器械技术检测是顺利完成国家注册程序的前提条件。
2021年8月30日第885n号俄罗斯联邦卫生部令规定了技术检测的程序。
俄罗斯医疗器械注册的测试项目包括:
除技术测试外,为进行俄罗斯和欧亚联盟医疗国家注册而对医疗器械进行的符合性评估还包括:
- 毒理学试验(研究)
- 临床试验
- 以计量仪器SI型式批准为目的的试验(适用于测量仪器产品);
- 电磁兼容性测试(针对可能成为电磁干扰源或其操作可能受到外部干扰干扰的有源产品)。
通常,在国家注册框架内对医疗器械的质量、有效性和安全性进行实验验证时,首先要进行技术试验。
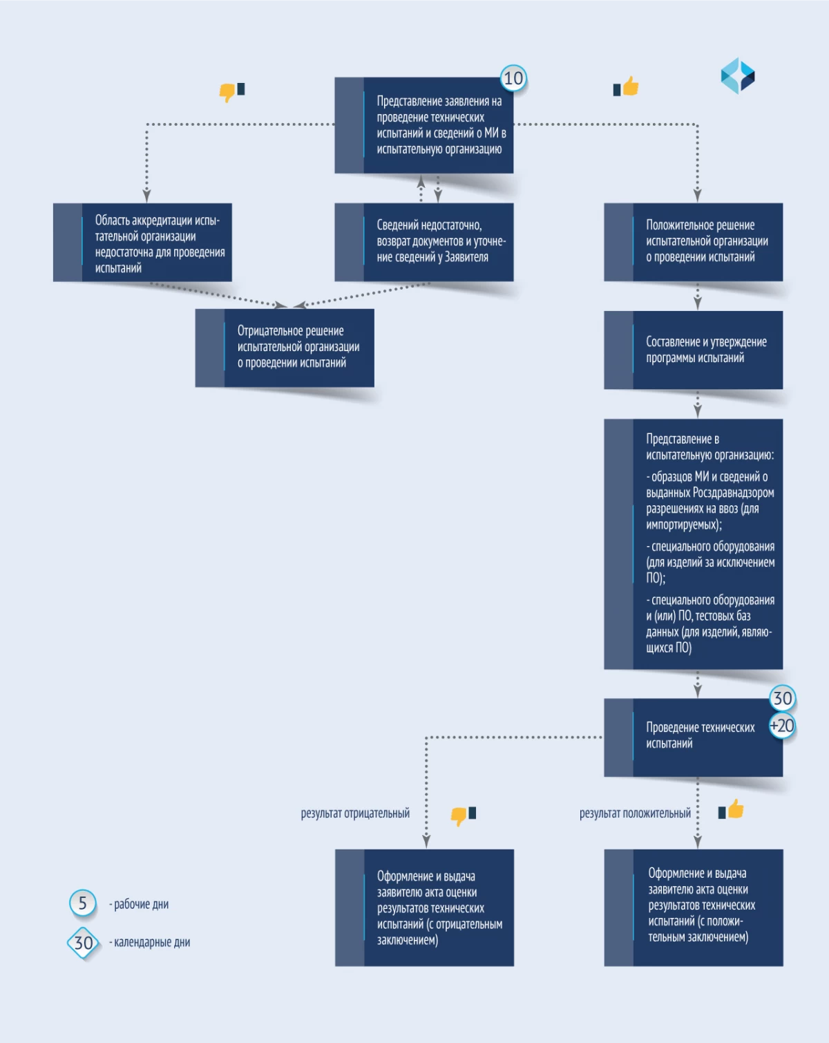
对医疗器械进行技术测试
对于需要获得俄罗斯许可(如许可证)才能进行测试或安装(调试)、进行重大维修、建造独立资本结构的医疗器械,允许测试机构的专家在医疗器械制造商(生产商)的领土上或在根据特定国家立法放置和(或)允许使用医疗器械的组织内进行技术测试。
在此之前,俄罗斯联邦卫生部2014年1月9日第2n号现行命令(有效期至2022年3月1日)允许在这种情况下仅以数据评估和分析的形式进行技术测试。俄罗斯联邦卫生部2021年8月30日第885n号现行命令将数据评估和分析定义为技术检测的一个阶段!
俄罗斯医疗器械技术测试向检测机构提交的文件
为进行医疗器械检测,申请人应向检测机构提交检测申请和以下文件:
医疗器械制造商(生产商)的技术和操作文件;
医疗器械的监管文件信息;
医疗器械全貌、其变体(型号)和医疗器械预期用途所需的附件的彩色照片图像(尺寸至少为 18 x 24 厘米)。照片应能分辨出不同版本的细节;
标签和包装数据(彩色包装模型和包含俄文标签文字的标签)(属于医疗器械的软件除外,包括使用人工智能技术的软件);
电子媒体和软件界面的彩色照片图像(尺寸至少为 18×24 厘米)(适用于医疗器械软件,包括应用人工智能技术的软件)(如有)。照片必须能够无误阅读软件界面显示的信息,并能分辨特殊符号;
医疗器械初步测试协议副本(如有)(属于医疗器械的软件除外,包括应用人工智能技术的软件)。初步测试可包括申请人在生产实验室、第三方实验室(包括具有联邦认可服务机构认可证书的实验室)进行的测试;
医疗器械初步测试协议副本(包括软件测试、确认和验证报告)(对于作为医疗器械的软件,包括使用人工智能技术的软件);
在俄罗斯联邦境外进行的医疗器械技术测试结果副本(如有)。提交协议时必须附上俄文译文;
信息和电信网络 "互联网 "资源的链接,医疗器械软件可从该资源下载(如果医疗器械软件没有电子媒介),以及医疗器械制造商(生产商)提供的访问密钥和密码列表;
技术测试所需的工作图纸、表格和方案,如果它们包含在制造商(生产商)的操作文件中(医疗器械软件除外,包括应用人工智能技术的软件);
制造商的文件,其中包含与医疗器械有关的危害和为减少残余风险(如有)而采取的措施的信息;
包含医疗设备生命周期信息的制造商文件(对于属于医疗设备的软件,包括应用人工智能技术的软件);
对注册档案进行修改的文件和信息,包括确认这些修改的文件(在对医疗器械进行测试以便对注册档案中的文件进行修改时);
确认制造商(生产商)授权代表授权的文件副本。如果申请人不是制造商。该文件可以是授权书。
如果原始文件为外文,应提交经正式认证的俄文译文。

俄罗斯医疗器械技术试验期间试验组织工作内容
在进行技术检测时,应进行以下工作:
确定医疗器械;
根据医疗器械命名分类法,确定医疗器械的潜在风险等级,并与申请人达成一致;
分析申请人向检测机构提交的文件;
根据测试计划对医疗器械样品和附件进行测试;
评估和分析与医疗器械有关的数据,以验证其质量和安全性;
根据技术检测结果,起草医疗器械技术检测结果评估报告(可从链接下载推荐样本)。
技术测试结果评估报告包含一个测试结论(测试报告),说明所测试的医疗器械是否符合制造商(生产商)的监管文件、技术和(或)操作文件的要求!
俄罗斯医疗器械技术检测评估内容
在技术检测过程中,要确定
医疗器械是否符合国家标准化体系适用文件的要求,以及制造商的规范性文件、技术和操作文件;
制造商(生产商)技术文件中规定的在技术检测过程中要控制的特征以及检测方法的完整性和客观性;
医疗器械的质量和使用安全性。
俄罗斯医疗器械技术试验结果为不合格的情况
在下列情况下(如果有一种或多种情况),技术检测结果应被认定为不合格:
提交的医疗器械样品及附件不符合法规文件、制造商(生产商)的技术和操作文件以及国家标准化体系适用文件的要求;
制造商(生产商)提交的技术和操作文件不能证实医疗器械的质量和安全性;
制造商为特定医疗器械的技术检测而开发并在技术文件中说明的特殊设备不能确保进行必要的技术检测。
在其他情况下,技术试验的结果应被视为合格的,并确认医疗器械的质量和使用安全。
俄罗斯对进行技术检测的实验室的要求
只有经俄罗斯卫生部认可的检测实验室和中心才能对医疗器械进行技术检测。不过,俄罗斯有多种认证体系。就国家注册而言,Roszdravnadzor 只接受在国家认可体系中获得认可的实验室(中心)进行的技术测试结果(根据2013年12月28日第412-FZ 号联邦法)。"GOST ISO/IEC 17025-2019 的要求)。您可以在联邦认可局网站上公布的认可人员登记册中查询是否获得认可。
此外,认可范围(检测实验室有能力进行的检测类型)必须包括适用于评估特定产品合格性的测量技术和标准。
法规文件规定,申请人应根据其认可范围,独立确定执行技术测试的测试机构。这是一个非常负责任的时刻,因为测试必须包括全面评估质量和安全所需的所有测量。否则,Roszdravnadzor 可能会以缺乏信息为由拒绝对产品进行注册。因此,在实践中,计划对产品进行技术检测以进行注册的医疗器械制造商和经销商面临着选择合适检测实验室的问题。
有资质的实验室可在以下方面协助申请人:
制定测试计划;
计算测试所需的最低样品数量,以及执行样品进口文件(针对进口产品);
分析和调整医疗器械的技术和操作文件(如有必要);
必要时及时进行补充检测。
俄罗斯医疗器械技术检测的成本
医疗器械种类繁多,因此无法对这一问题给出统一的答案。检测费用根据提交给实验室的申请单独计算。决定技术检测成本的主要因素包括:
潜在使用风险等级(产品使用风险越高,产品的质量和安全评估就越困难,反之亦然);
技术复杂性(很明显,产品的技术越复杂,需要评估的参数就越多);
修改(版本)数量(增加测试总量和测试样品数量);
新颖性(产品中实现的创新解决方案会使合格评定工作复杂化);
医疗器械的类型(例如,对于体外诊断用医疗器械,技术测试可按简化程序进行);
市场因素(特定实验室的工作量、检测时间限制等)。
俄罗斯医疗器械技术检测条款
根据俄罗斯卫生部2021年8月30日第 885n号令的要求,技术检测期限不得超过30个工作日。申请者向检测机构提交必要的信息和文件、样品和特殊设备(如需要)的当日为检测期限的起始日。
但在实践中,经与申请人协商,时限往往会延长。规范性文件规定最长可延长20个工作日。也就是说,总期限不应超过50个工作日。
结论
俄罗斯医疗器械技术检测是任何医疗器械获得注册证书的一系列行动中非常重要的一环。我们与主要的认可实验室合作,这些实验室长期以来一直被证明是合格评定方面可靠的合作伙伴。如果您有任何与产品技术测试相关的问题,请联系我们,我们将回答您的所有问题,并免费为您进行医疗器械技术测试。
海关联盟EAC认证中心/上海经合工业设备检测有限公司
公司地址:上海浦东新区高科东路777弄1号楼2017室
联系我们:上海经合工业设备检测有限公司/俄罗斯EAC证机构中国代表处
电话:021-36411223 36411293
邮件:eac@cu-tr.org
手机微信:18621862553
