"Standard Group
俄罗斯标准集团"






根据2022年第522号法令简化规则获得医疗器械注册证书
由于不友好国家对俄罗斯实施的限制性经济措施,存在医疗器械缺陷(缺乏)的风险。
为了未雨绸缪地应对可能出现的医疗器械供应限制和最终用户短缺问题,俄罗斯联邦政府于2022年4月1日制定并通过了俄罗斯联邦政府第552号决议 "关于批准在对俄罗斯联邦实施限制性经济措施情况下医疗器械缺陷或缺陷风险的流通特殊性,包括国家注册特殊性"(以下简称 "决议")。
决议规定
根据决议规定的流通医疗器械类型清单所列医疗器械的简化注册程序。各类产品注册的具体规定;
因使用的原材料、材料、部件、零件、配件发生变化而修改国产医疗器械注册档案的简化程序;
《清单》所列产品注册档案文件的简化修改程序。
根据该法令,须流通的医疗器械类型清单
根据该决议,产品种类清单包括:
有缺陷(市场供应不足)或有发生缺陷风险的医疗器械;
部门间委员会收到的以低于市场平均价格供应医疗器械的报价;
部门间委员会确定的其他医疗器械。
该清单由跨部门委员会批准。委员会成员包括卫生部、工业和贸易部、财政部、经济发展部、联邦反垄断局、联邦税务局、联邦海关总署、Roszdravnadzor 以及其他必要机构和组织的代表。各机构之所以广泛参与,是因为需要客观地将特定产品列入清单。该清单公布在俄罗斯出口商协会网站上。
目前,《产品类型清单》包含1935 个产品(见表 1)。其中大部分是体外诊断产品。该清单在部门间委员会会议上进行更新。该决议也适用于修改国产医疗器械的注册档案文件!
在2022年9月27日举行的委员会会议上,增加了俄罗斯联邦武装部队使用的产品(止血剂、 伤口基质敷料、伤口再生敷料、气动止血带等)。
表 1
医疗器械类型代码表(根据2023年8月31日 "根据流通的特殊性制定流通医疗器械类型表 "跨 部门委员会会议纪要批准)。具体联系我们
该决议在流通的某些方面与俄罗斯联邦政府2012年12月27日第1416号 "关于批准《医疗器械国家注册规则》"的决议批准的《医疗器械国家注册规则》存在重大差异。因此,让我们考虑在产品存在缺陷或缺陷风险的情况下产品流通的具体情况和特殊性。
《清单》所列医疗器械国家注册的特殊性
简化注册程序由法令第II章规定。该程序的有效期至2025年1月1日(以及根据该计划签发的注册证的有效期!)。详细程序见该计划。

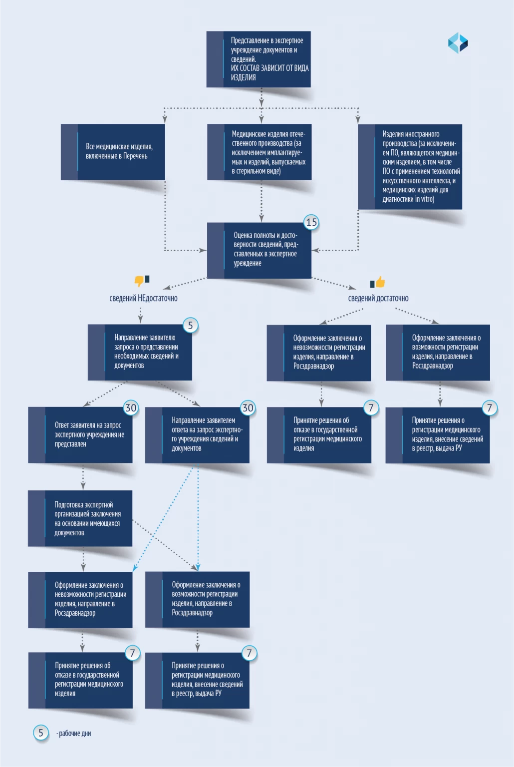
注册时,申请人必须向专家机构提交以下文件:
表 2
序号 | 文件名称 | 备注 |
1 | 根据《注册规则》对医疗器械国家注册申请书内容的要求起草的申请书 确认制造商(生产商)授权代表授权的文件副本 | 2012年12月27日第1416号政府法令第9条规定了申请中应提交的信息。 |
2 | 确认制造商(生产商)授权代表授权的文件副本 | POA授权书。该文件应根据国际授权标准公证提供 |
3 | 为国家注册目的将医疗器械进口到俄罗斯联邦的人员的授权确认文件原件(如适用) | 申请人可以是向俄罗斯联邦进口医疗器械的人(进口商)! |
4 | 确认医疗器械隶属于以国家注册为目的进口到俄罗斯联邦的医疗器械进口商的文件(如适用) | 商业发票 |
5 | 符合俄罗斯联邦卫生部批准要求的医疗器械制造商(生产商)的技术文件。 | 根据俄罗斯联邦卫生部2017年1月19日命令第二部分的要求。N11n. 更多信息 |
6 | 符合俄罗斯联邦卫生部批准要求的医疗器械制造商(生产商)操作文件 | 根据俄罗斯联邦卫生部 2017 年 1 月 19 日命令第三部分的要求。N11n. 更多信息 |
7 | 医疗器械的全貌以及医疗器械预期用途所需的附件的照片(尺寸至少为 18 x 24 厘米) | 图片必须是彩色的,以便能够区分不同颜色的产品改型 |
8 | 电子媒体和软件界面(如有)的照片(至少 18 x 24 厘米大小)--适用于医疗器械软件,包括使用人工智能技术的软件 | 见上文 |
9 | 确认医疗器械技术测试结果的文件,医疗器械和(或)医疗器械附件直接或间接接触人体表面、其粘膜、生物体内部环境(其功能的发挥需要特定的相互作用(接触))的毒理学研究,根据医疗器械类型按照标准测试程序进行的医疗器械临床测试。 | 《清单》中的任何产品(部分国产和进口产品的测试和研究结果确认文件的具体构成见第 9.1 和 9.2 页)。 |
9.1 | 供申请者选择的文件 P.9:制造商和(或)组织进行技术试验、毒理学研究(相关试验结果)的文件,以便评估所采用的方法(技术)和所使用的试验设备清单 | 国产医疗器械(植入式和无菌医疗器械除外) |
9.2 | 供申请人选择的文件 P.9:根据生产国既定程序确认医疗器械注册事实的文件副本,并附有确认注册医疗器械临床功效和安全性的文件。在这种情况下,不得提交根据俄罗斯联邦卫生部命令规定的程序在俄罗斯联邦境内进行的医疗器械临床试验结果 | 外国制造的医疗器械(属于医疗器械的软件除外,包括使用人工智能技术的软件和用于体外诊断的医疗器械) |
10 | 为计量器具型式批准目的对医疗器械进行试验的结果确认文件 | 在俄罗斯联邦卫生部批准的确保测量统一性的国家监管范围内,与测量仪器有关的医疗器械。 |
11 | 注册机关为医疗器械的国家注册颁发的进口许可证信息(适用于医疗器械的制造商为在俄罗斯联邦境内注册的法人实体或注册为个体工商户的个人,且该医疗器械的生产地(生产基地)地址位于外国境内,以及外国制造的医疗器械)。 | |
12 | 证明可在医疗器械国家注册申请中指定的地址(生产场所)进行生产的文件(证明具备生产条件的文件和(或)质量管理体系符合 GOST ISO 13485 "医疗器械。质量管理体系。用于监管目的的要求 "或相关国际标准 ISO 13485) | 如有 |
13 | 证明医疗器械质量、有效性和安全性的其他文件 | 如果有 |
14 | 文件清单,说明计划执行医疗器械国家注册程序所依据的法令章节 | 第二节 |
表中规定的制造商(生产商)文件(确认医疗器械进口到俄罗斯联邦的授权文件除外)应由制造商(生产商)或制造商(生产商)授权代表认证。授权代表的证明也可接受,但前提是他/她必须有一份确认其有权证明文件的文件,并将其提交给俄罗斯联邦国家质量监督检验检疫局(Roszdravnadzor)。确认 PSO 授权的文件的生效日期必须在待认证文件的执行日期之前。
如果上述文件是用外语起草的,则应提交经正式认证的俄语译文。
该决议规定,不仅制造商或其授权制造商,进口商也可以作为申请人!这样做是为了在制裁限制的情况下实现平行进口!
让我们来看看不同类型医疗器械的技术和临床试验以及毒理学研究结果确认文件(第9页,表 2)的具体构成。
列入《医疗器械清单》的任何医疗器械
技术试验、临床试验和毒理学研究(如有必要)按照专家机构根据医疗器械类型制定的标准试验方案进行,或按照俄罗斯联邦卫生部规定的程序,以技术试验、毒理学研究、临床试验的形式对医疗器械进行合格评定,以便对医疗器械进行国家注册。
清单》所列的国产医疗器械(植入式和无菌医疗器械除外)。
对于国产医疗器械制造商,法令允许制造商根据专家机构制定的标准方案自行进行技术测试和毒理学研究,而无需向经认可的测试实验室申请。
制造商关于毒理学研究和(或)技术测试结果的文件必须允许对所使用的方法(技术)和测试设备清单进行评估。
在实践中,这一要求意味着生产商必须拥有自己的实验室,并通过俄罗斯联邦认证机构的认证,或者:
所使用的方法(技术)必须列入 Rosstandart(FGIS "ARSHIN")的认证测量方法(技术)登记册;
测量设备必须具有测量仪器类型批准证书,并经过验证程序(Rosstandart 的 "测量仪器验证结果信息 "服务);
测试设备按照既定程序进行认证。
只有少数几家国内制造商能在自己的基地展示这一级别的测试(研究)。在这方面,在经认可的检测实验室按照标准程序进行技术检测和毒理学研究将更加方便快捷。
外国制造的医疗器械(属于医疗器械的软件除外,包括使用人工智能技术的软件和用于体外诊断的医疗器械)
对于这一类医疗器械,可以不进行临床试验,而按照生产国的既定程序提交确认注册事实的文件(CE证书、FDA 等),并附上确认注册医疗器械临床疗效和安全性的文件(临床评估报告)。这样可以缩短准备注册材料的时间,大大降低注册工作的成本。
根据该决议第II节获得的注册证书有效期至 2025年1月1日。 不过,在医疗器械注册RI期满前的任何时候,医疗器械制造商(生产商)或其 SDP 都有权向俄罗斯国家注册局提交国家注册申请和《注册规则》规定的一系列文件,以办理医疗器械国家注册手续,从而获得无限期注册证书。
根据2012年12月27日第1416号政府令获得 RI 的详细程序见本页。
该确认程序的唯一特点是,在审查医疗器械国家注册申请和《注册规则》规定的文件的同时,还要审查所进行测试和研究的完整性和结果。在这种情况下,必须再次缴纳国家税费。该医疗器械注册方案允许申请人根据国家(俄罗斯)规则获得无限期注册证书,这比根据欧亚经济与货币联盟(EAEU)规定获得医疗器械注册证书更方便、更快捷、更便宜。
风险等级为1类的非无菌医疗器械的注册
对于《清单》中的这类医疗器械,该法令规定了获得注册证书的最简单程序。注册证书有效期至2025年1月1日。注册时,申请人直接向俄联邦医疗器械注册局提交以下文件的硬拷贝,或通过挂号信邮寄,并附上回执和附件清单:
表 3
序号 | 文件名称 | 说明 |
1 | 根据《注册规则》对医疗器械国家注册申请书内容的要求提交的申请书 | 2012年12月27日第1416号政府法令第 9 条规定的申请资料。 |
2 | 确认制造商(生产商)授权代表授权的文件副本 | 制造商(生产商)授权代表的委托书。该文件应根据国际授权规范提供 |
3 | 为进行国家注册而将医疗器械进口到俄罗斯联邦的人员的授权确认文件原件 | 申请人可以是向俄罗斯联邦进口医疗器械的人(进口商)! |
4 | 确认医疗器械属于以国家注册为目的向俄罗斯联邦进口医疗器械的人的合法文件 | 发票 |
5 | 符合俄罗斯联邦卫生部批准要求的医疗器械制造商(生产商)的技术文件 | 根据俄罗斯联邦卫生部 2017 年 1 月 19 日命令第二部分的要求N11n |
6 | 符合俄罗斯联邦卫生部批准要求的医疗器械制造商(生产商)操作文件
| 根据俄罗斯联邦卫生部 2017 年 1 月 19 日命令第三节的要求N11n |
7 | 医疗器械全貌的照片,以及医疗器械预定用途所需的附件(尺寸至少为 18 x 24 厘米) | 图像必须是彩色的,以便能够区分不同颜色的产品改型 |
8 | 电子媒体和软件界面(如有)的照片(至少 18 x 24 厘米大小)--适用于属于医疗器械的软件 | 见上文 |
9 | 注明第 552 号法令章节的文件清单,根据该章节,计划办理医疗器械国家注册手续 | 第 III 节 |
如果上述文件是用外语编写的,则应提交经正式公证的俄语译文。
本条款中规定的制造商(生产商)文件(文件、向俄罗斯联邦进口医疗器械的授权确认文件除外)应由制造商(生产商)认证。文件也可由制造商的授权代表 (PPM) 认证,但必须有确认制造商(生产商)授权代表有权认证文件的文件,并将其提交给俄罗斯国家质量监督检验检疫局(Roszdravnadzor)。在执行公证的文件之前,公证文件的权力必须生效。
进一步的行动和阶段如图所示。

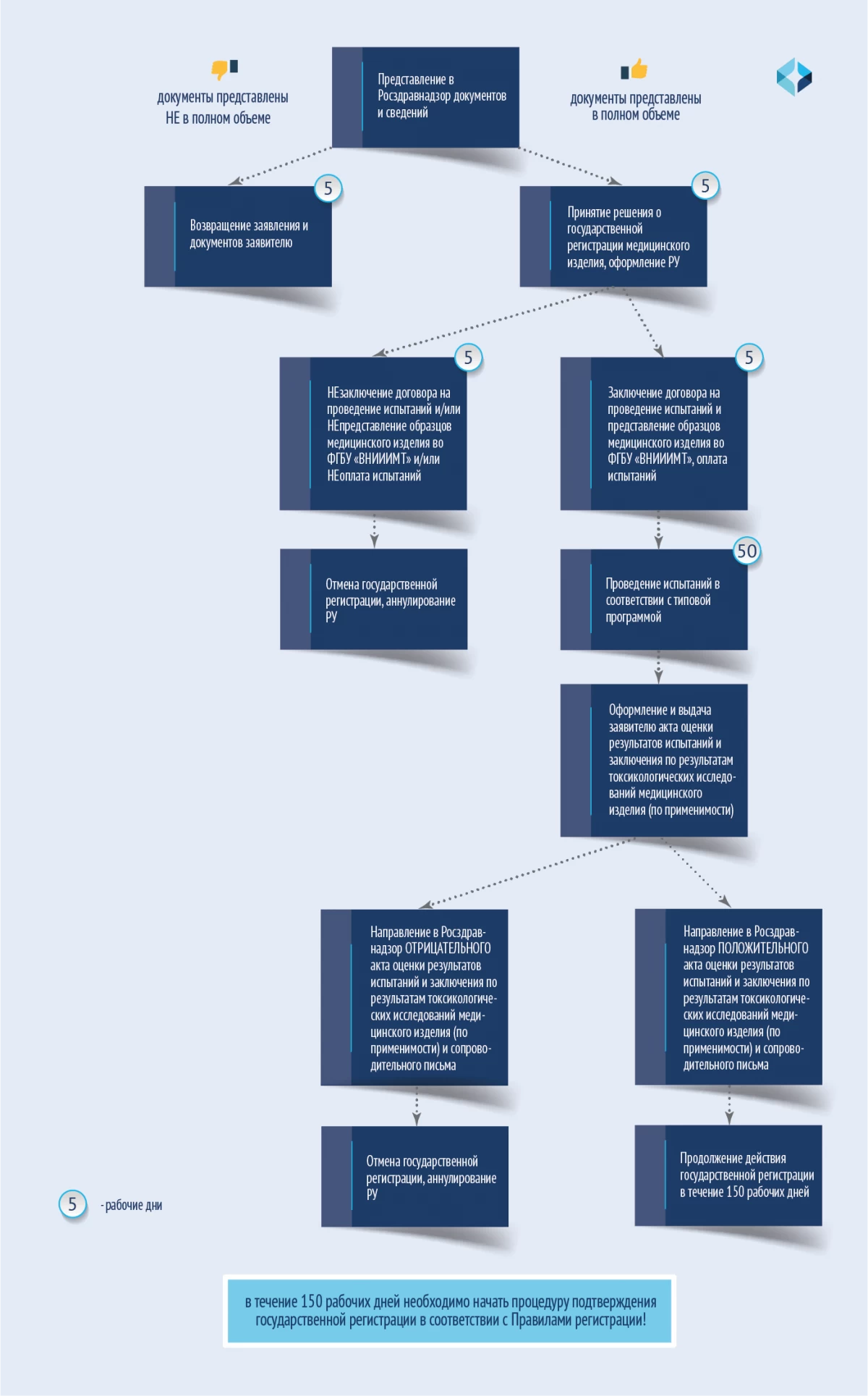
自医疗器械清单所列风险等级为1类的非无菌医疗器械进行国家注册之日起不超过150个工作日内,医疗器械制造商(生产商)或其授权代表必须根据《注册规则》向俄联邦政府提交国家注册申请和一套文件(表 4),以办理医疗器械的国家注册手续。
表 4
序号 | 文件名称 | 说明 |
1 | 根据《注册规则》对医疗器械国家注册申请书内容的要求提交的申请书 | 申请应根据 201年12月27日第1416号法令第9项进行准备。 |
2 | 制造商(生产商)授权代表的授权确认文件副本 | 制造商(生产商)授权代表的委托书。该文件应按照国际授权标准提供 |
3 | 有关医疗器械监管文件的信息 | |
4 | 制造商(生产商)的医疗器械技术文件 | 根据 2017年1月19日俄罗斯联邦卫生部命令第二部分的要求N11n |
5 | 医疗器械制造商(生产商)的操作文件,包括医疗器械的使用说明或操作说明 | 根据 2017年1月19日俄罗斯联邦卫生部命令第三部分的要求N11n |
6 | 医疗器械的全貌以及医疗器械预期用途所需的附件的照片(尺寸至少为 18 x 24 厘米) | 图片必须是彩色的,以便区分不同颜色的产品改型 |
7 | 电子媒体和软件界面的照片(尺寸至少为 18 x 24 厘米)(对于属于医疗器械的软件,包括使用人工智能技术的软件)(如有) | 见上文 |
8 | 确认医疗器械技术测试结果的文件 | 如果在提交给 VNIIIMT 之后进行了修改或补充测试,则提交。 |
9 | 确认医疗器械毒理学测试结果的文件(适用于直接或间接接触人体表面、粘膜、生物体内部环境的产品(为实现其功能,特定的相互作用(接触)是必要的) | 如果在提交给 VNIIIMT 之后进行了修改或补充测试,则应提交。 |
10 | 确认医疗器械测试结果的文件,以便对测量仪器进行型式批准(适用于与国家监管范围内的测量仪器有关的医疗器械,以确保测量的一致性) | 产品清单见俄罗斯联邦卫生部 2012年8月15日N 89n号令附件 |
从表中可以看出,在没有变化或额外测试的情况下,确认测试和研究结果的文件不包括在工具包中。这些文件在前一阶段就已经存在于 Roszdravndazor 中。
对于使用潜在风险较低的医疗器械(以无菌形式生产的医疗器械除外),获得无限期医疗器械注册证RI 的进一步程序如下图所示。

因此,风险等级为1类的非无菌医疗器械的制造商/授权制造商和进口商有机会在最短时间内(一个月内)以最低成本获得有效期为150个工作日医疗器械注册证书。此外,今后还可根据已准备好的部分文件获得无限期医疗器械注册证书。
类似的医疗器械加速注册程序已经制定,并对冠状病毒感染传播(COVID-19)中积极使用的医疗器械生效。
不允许根据制造商(生产商)或制造商(生产商)授权代表向俄罗斯国家质量监督检验检疫总局(Roszdravnadzor)提交的取消医疗器械国家注册的申请,取消根据《注册规则》或第552号法令注册的外国制造医疗器械的国家注册!
还必须指出的是,风险等级为1l类的非无菌医疗器械可同时根据第552号法令第II和第III部分进行注册(即上述两种方案均可使用)!
该条例禁止通过使用特殊技术或软件工具,或在流通过程中使用其他手段来限制医疗器械的互换性。这适用于根据国家法规注册的所有医疗器械,而不仅仅是清单上的医疗器械!
这也适用于制造商(生产商)在医疗器械说明书(手册)中规定了有限的耗材清单的情况。要使用其他制造商的耗材,必须在国家注册过程中确认是否可以与本产品共同使用。
在这种情况下,医疗器械与此类耗材的联合使用必须考虑到制造商(生产商)的耗材操作文件中规定的具体细节。这与体外诊断医疗器械尤其相关。因此,该法令允许在封闭式分析系统中使用第三方试剂。
尽管决议中的某些要点仅适用于某些范围较小的医疗器械类别,但从总体上看,它们可以大大减少获得注册证书所需的时间和成本。最重要的是:该决议允许您根据俄罗斯联邦的国家规定获得无限期医疗器械注册证书。
我们很乐意帮助您在最短的时间内根据2022年的简化规则获得医疗器械注册证书。
我们还提供符合欧洲经济区规则的医疗器械注册服务,符合俄罗斯第430号政府令的系列(批次)注册服务,作为根据国家规则进行注册的准备工作的一部分,我们还提供注册档案文件的编制服务。我们还在国家规定的框架内,根据第552号法令,帮助修改任何国产医疗器械的注册档案 (VIRD) 或 RU (VIRU)。
您有需要注册的医疗器械吗?请以任何方便的方式联系我们,进行免费咨询。

海关联盟EAC认证中心/上海经合工业设备检测有限公司
公司地址:上海浦东新区高科东路777弄1号楼2017室
联系我们:上海经合工业设备检测有限公司/俄罗斯EAC证机构中国代表处
电话:021-36411223 36411293
邮件:eac@cu-tr.org
手机微信:18621862553

欧亚联盟EAEU、俄罗斯、乌兹别克斯/哈萨克斯坦/白俄罗斯/乌克兰医疗器械和药品注册咨询服务
Eurasian Economic Union Russia Uzbekistan Kazakhstan Belarus Ukraine Medical Device and Drug Registration Consulting Services
Moscow, st. Lenin Sloboda, d.21, k.1 浙江省杭州市西湖区留和路129号2924室
China Office: Room 2017, Building 1, No. 777, Gaoke East Road, Pudong New Area, Shanghai,china
微信/电话:18621327282 QQ:594037022 gost-r@163.com 邮编:210201 海关编码查询 俄罗斯医疗器械注册证查询 俄罗斯医疗注册证书查询
网站内容和图片版权所有,未经允许,不得转载复制拷贝和使用 沪ICP备16045803号-6 沪ICP备10027014号-18 欧亚联盟药品注册证查询 俄罗斯计量注册证书查询